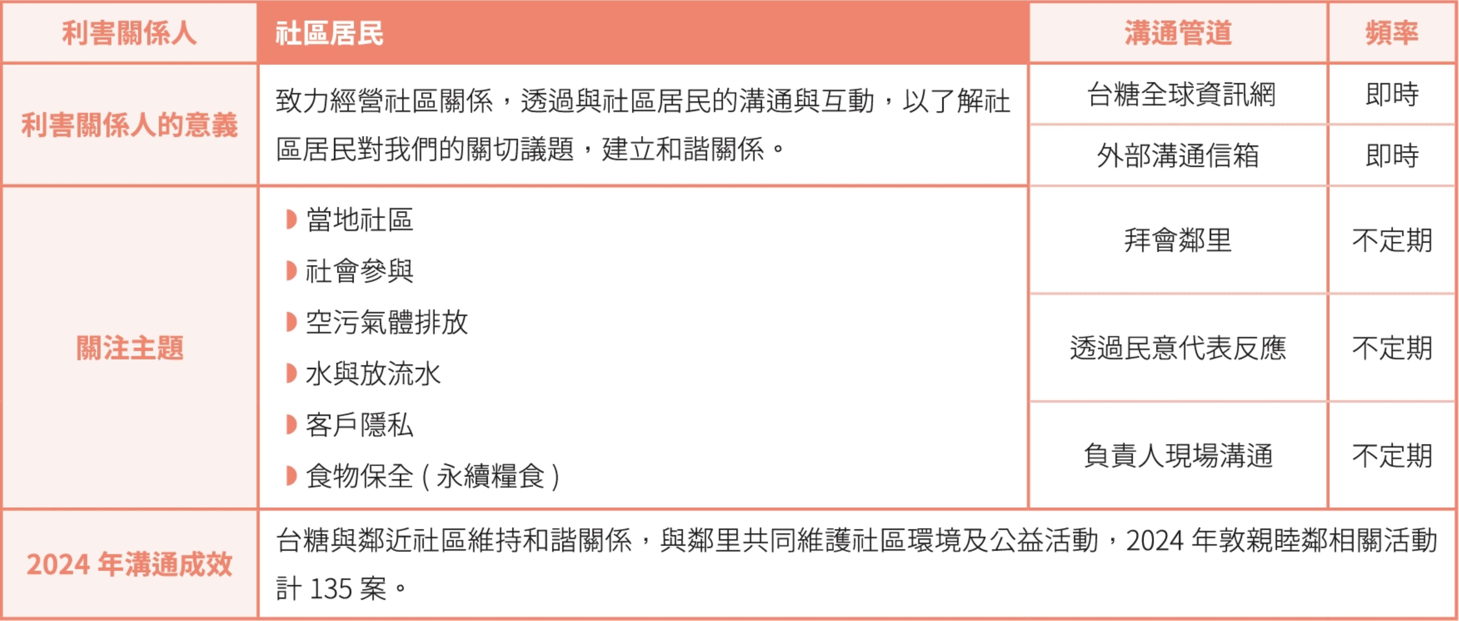
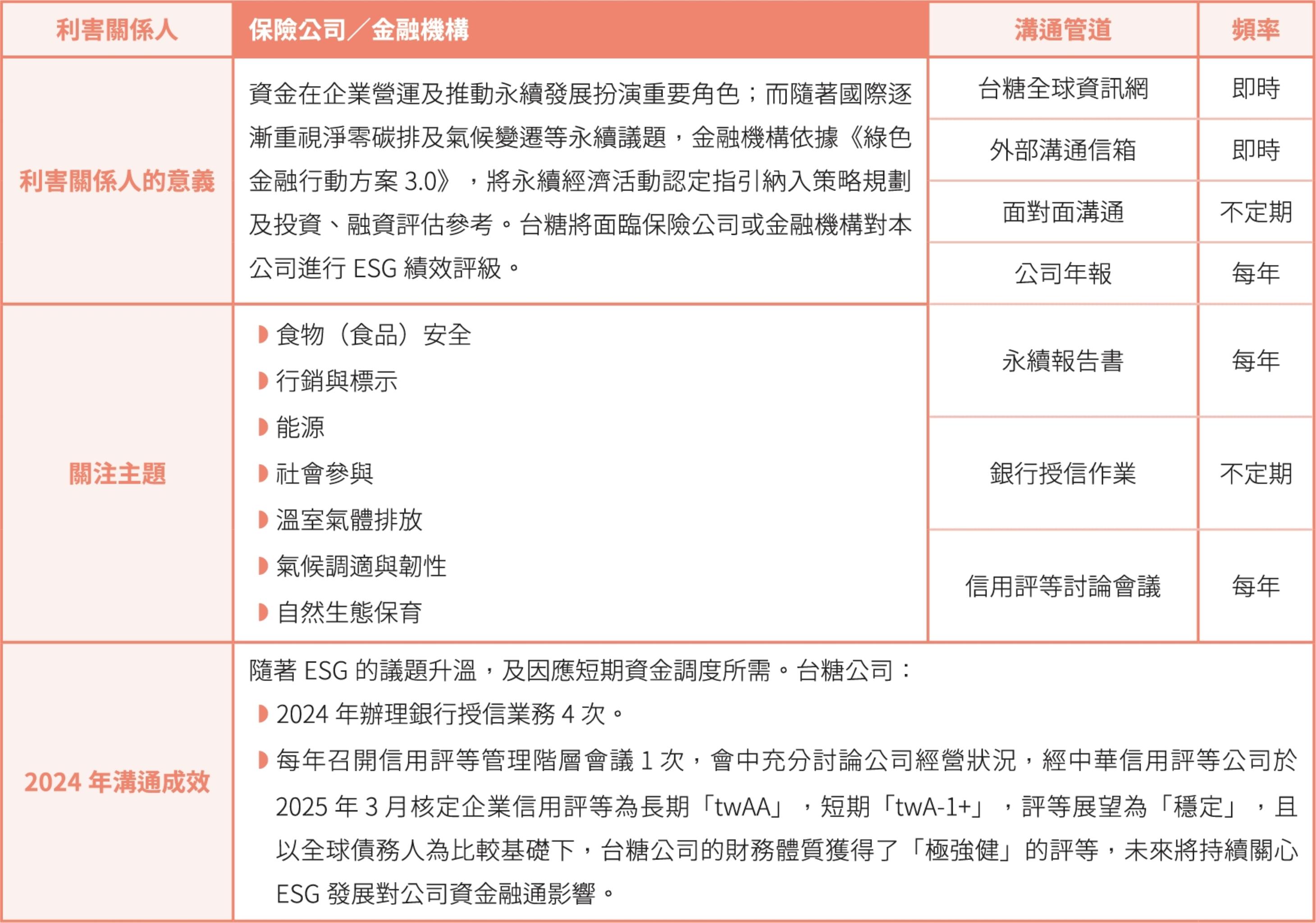
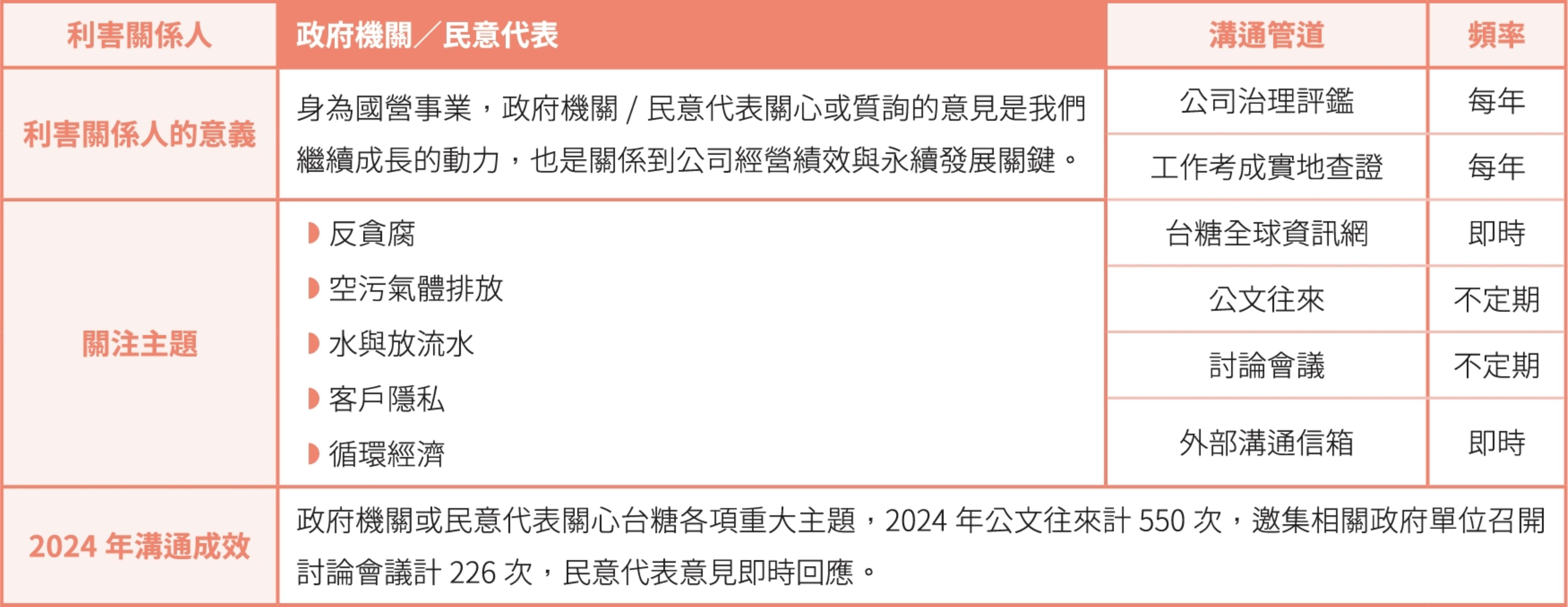
利害關係人鑑別
藉由報告書撰寫小組(包含各事業部、各區處及各單位代表)之會議討論、納入外部專家之觀點,並參考同業所鑑別出之利害關係人群體,進而採用AA1000利害關係人參與標準(Stakeholder Engagement Standards, SES)的五大原則:依賴性、責任性、影響力、多元觀點及關注度進行評分與排序,鑑別出包括股東、員工/其他工作者、消費者/客戶、原物料供應商/承攬商/經銷商、政府機關/民意代表、媒體、社區居民、網路社群、保險公司/金融機構等9大類的利害關係人。
利害關係人溝通
台糖內部對利害關係人採取主動溝通的態度,透過台糖全球資訊網、工會、相關會議、年報、台糖通訊、內部刊物及消費者服務等管道,瞭解利害關係人所關注之議題,並透過內部各部門之協調與溝通,根據以往與各利害關係人的合作經驗,將主題依性質之敏感度與影響力決定處理方式,訂定「規劃-執行-檢查-行動」(PDCA) 標準作業流程,即時回應。






