氣候相關情境韌性評估
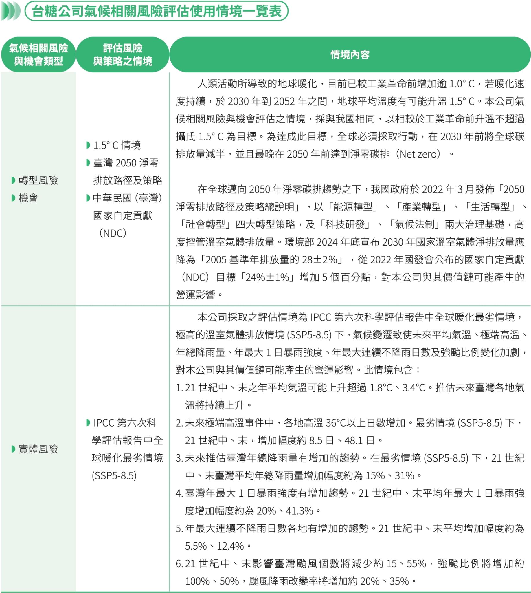
本公司依據TCFD建議之轉型、實體二種風險類型與氣候機會進行情境設定,由於氣候相關風險和機會將影響未來之策略和財務規劃,故本公司採用IPCC第六次科學評估報告中全球暖化最劣情境(The Worst-case Scenario)以分析評估氣候策略韌性。
氣候相關風險與機會鑑別結果
依據TCFD建議,擬訂本公司各事業體須鑑別的氣候風險議題19項(包含實體風險5項、轉型風險14項)、機會議題16項,經評估各項議題的發生機率及影響程度,配合短、中、長期時程,以3點量表繪製風險與機會矩陣,共鑑別出3項氣候相關重大轉型風險、1項氣候相關重大實體風險與5項氣候相關重大機會。
氣候相關風險及機會因應策略說明與財務評估
風險1:【轉型風險】提高溫室氣體排放定價(碳費)+機會1:【氣候機會】使用低碳能源及提高能源效率+機會4:【氣候機會】善用公共部門獎勵辦法
| 風險情境與策略因應說明 |
我國國發會於2022年3月正式公布「臺灣2050淨零排放路徑及策略總說明」,並於次年三讀通過「氣候變遷因應法」(以下簡稱氣候法),第4條明確將2050年溫室氣體淨零排放目標入法。2024年8月碳費三子法公告,正式邁入碳定價時代,政府將向單一廠址溫室氣體年排放量合計值達25,000公噸CO2e以上之事業於2026年開始徵收碳費,未來收費門檻可能調降至12,000公噸CO2e。2024年10月公告「碳費徵收費率」,一般費率為新臺幣300元/公噸CO2e,收費排放量=(年排放量-25,000公噸CO2e),未來費率將逐步調升,預計2031年後費率調整為新臺幣1,800元/公噸CO2e。 本公司砂糖事業部為首批徵收碳費之事業單位,為因應徵收企業碳費越來越嚴格之趨勢,砂糖事業部小港廠以【機會1:使用低碳能源及提高能源效率】為策略,陸續實施包含燃油鍋爐改燒天然氣、小港廠新式提油工場設立等設備效率計畫,以降低碳費帶來之財務成本風險。 另依據「碳費徵收對象溫室氣體減量指定目標」及「自主減量計畫管理辦法」規定,採取特定減量措施,並能有效減少溫室氣體排放量且達中央主管機關「指定目標」者,可提出「自主減量計畫」申請核定「優惠費率」。本公司砂糖事業部將以【機會4:善用公共部門獎勵辦法】為策略,申請「自主減量計畫」以降低碳費費率減少碳費帶來之財務成本風險。 |
| 風險曝險財務影響說明 |
註:當、短、中及長期之碳費徵收之計算基準,皆以本公司小港廠2021年的溫室氣體排放量為基準,不採取任何因應對策,預計2025年溫室氣體排放量將達到85,020噸CO2e估算之。 |
| 策略因應財務影響說明 |
| 以2021年砂糖事業部小港廠之溫室氣體排放量為基準,風險1【轉型風險】提高溫室氣體排放定價(碳費)在未實施因應對策前,短、中期將會因被徵收碳費造成台糖每年成本增加,長期也將會造成每年成本增加。在實施機會1【氣候機會】使用低碳能源及提高能源效率+機會4【氣候機會】善用公共部門獎勵辦法作為因應對策後,雖然將帶來資本支出折舊攤提的成本,但能獲得減少能源費用與碳費的成本降低效果,短、中期將使台糖每年由成本增加轉為成本減少,長期將使台糖每年由成本增加轉為成本減少。各期間投資活動與營運活動之現金流出將由台糖公司自有資金支付,雖對於營運及現金流量稍有影響,但影響程度甚微,預計對籌資可得性與資金成本無重大影響。 |
風險2:【轉型風險】以低碳商品替代現有產品
| 風險情境與策略因應說明 |
根據國發會公布之「臺灣2050淨零排放路徑及策略總說明」在運具電動化策略中,包含提高電動車市占率:大客車部分,於2030年市區公車達成全面電動化目標,並透過專案計畫,提供業者購車、電池與充電設備經費補助。電動小客車新車年銷售量占所有小客車年銷售量之比例於2030、2035及2040年分別達30%、60%及100%。電動機車新車年銷售量占所有機車年銷售量之比例於2030、2035及2040年分別達35%、70%及100%。依據交通部「運具電動化及無碳化關鍵戰略行動計畫」,電動小客車普及率:2025年為1.4%;2030年為7.3%;2035年為20.3%;2040年為43.2%。 在運具電動化的國家政策下,本公司預期油品事業部短、中、長期之汽柴油銷售收入將逐步減少導致獲利減少,並將以委外設置充電站作為因應對策以增加收入與獲利。 |
| 風險曝險財務影響說明 |
註:當、短、中及長期之汽柴油收入產生之毛利(銷售收入減去向中油購油成本)增加或減少,皆以本公司油品事業部2023年汽柴油收入之營運現金流毛利額為基準估算之;且各期毛利增加或減少,預計對籌資可得性與資金成本無重大影響。 |
| 策略因應財務影響說明 |
| 以2023年油品事業部毛利為基準,風險2【轉型風險】以低碳商品替代現有產品因政府的運具電動化政策將對油品事業部的汽柴油收入與毛利(銷售收入減去向中油購油成本)帶來衝擊,相較於2023年獲利,將造成短、中、長期毛利每年減少。本公司以委外設置充電站作為因應對策,各期間無資本支出之投資活動現金流出及相關成本之營運活動現金流出,於短、中、長期每年可減少毛利損失。預計對籌資可得性與資金成本無重大影響。 |
風險3:【轉型風險】原物料成本上漲
| 風險情境與策略因應說明 |
科學家們指出全球溫度上升、降雨模式轉變以及人類造成的溫室氣體排放導致地表的二氧化碳濃度升高。這些變化將使玉米在熱帶地區更難種植,如果不採取有效的因應措施,到了2050 年,氣候變遷將導致全球糧食產能下降5%至30%,進而產生本公司原物料成本上漲之風險。統計2015至2024年平均玉米期貨價格,除去2021至2023疫情與戰爭造成成本波動過大之情形後,玉米期貨價格每年成長約2%。由於飼料工廠玉米採購均為期貨,預估未來使用成本隨期貨價格每年增加2%。2025年開始畜殖事業部飼料工廠預估每年採購玉米量為10萬公噸。 本公司以「白米 (採購自農糧署) 取代玉米作為飼料」的策略,因應玉米成本上漲的風險,取代率10%(因營養素不完全相同之考量,不能夠完全取代)。另一方面,當飼料米作為替代成本不足以抵銷玉米成本上漲時,「採取調整售價」抵銷增加之飼料成本以維持既有之獲利。 |
| 風險曝險財務影響說明 |
註:當、短、中及長期因採購玉米成本增加的營業活動現金流出,將以本公司自有資金支付,不影響營運且無現金流量風險。預計對籌資可得性與資金成本無重大影響。 |
| 策略因應財務影響說明 |
| 風險3【轉型風險】原物料成本上漲將對畜殖事業部採購玉米成本與獲利帶來衝擊,相較於2023年,短、中、長期每年皆將造成成本增加。本公司以白米(採購自農糧署)取代玉米作為飼料及調整售價作為因應對策,各期間無資本支出之投資活動現金流出及相關成本之營運活動現金流出,於短、中、長期每年因原物料成本上漲導致獲利減少未有影響。預計對籌資可得性與資金成本無重大影響。 |
風險4:【實體風險】颱風與洪水極端天氣事件
| 風險情境與策略因應說明 |
根據國科會與環境部2024年「國家氣候變遷科學報告2024:現象、衝擊與調適-第一至三章科學重點」簡報第48頁:未來每年影響臺灣颱風的數目可能減少,最常見每年4至5個、21世紀中變為3至4個、21世紀末變為1至2個。 依此預估每年颱風發生可能性>60%,短期及中期 (2025年~2030年) 每年發生4個、長期 (2031年~2040年) 每年發生3個。 另根據IPCC AR6 (聯合國政府間氣候變遷專門委員會第六次評估報告) 最劣情境 (SSP5-8.5) 下,21世紀中,影響臺灣颱風個數將減少約15%,強颱比例將增加約100%,颱風降雨改變率將增加約20%。依此強颱比例預估災損程度,2025至2030年為100% (與現況相同) 、2031至2040年為150%。另最劣情境下,臺灣年最大1日暴雨強度有增加趨勢,21 世紀中、末平均年最大1日暴雨強度增加幅度約為20%、41.3%。 台糖公司以「購買颱風洪水險」轉嫁風險做為策略,以降低颱風與洪水極端天氣事件對本公司造成之災損成本增加之風險,惟依據過往理賠經驗,台糖公司提報災損金額中符合投保颱風洪水險理賠標的物約佔災損金額的20%。 |
| 風險曝險財務影響說明 |
註:當、短、中及長期因颱風與洪水豪大雨極端天氣造成之災損導致費用成本之營運活動現金流出,將以本公司自有資金支付,不影響營運且無現金流量風險。預計對籌資可得性與資金成本無重大影響。 |
| 策略因應財務影響說明 |
| 風險4【實體風險】颱風與洪水極端天氣事件將對本公司造成災損導致費用成本增加,相較於2023年,短、中、長期每年將造成成本增加。本公司以以購買颱風洪水險轉嫁風險做為策略,各期間支出保費成本並獲得理賠金收入,整體而言,短、中、長期每年將造成成本增加。預計對籌資可得性與資金成本無重大影響。 |
機會1:【氣候機會】使用低碳能源及提高能源效率
| 機會情境與策略因應說明 |
因應國際淨零趨勢,達成國家2050年淨零排放目標,經濟部除持續增訂公用設備效率標準,使低效率設備無法進入市場;輔導能源大用戶符合年均節電1%要求,並適時檢討提升目標外,已提出「能源-產業」與「低碳-零碳」的2x2推動架構,產業部門將以「先減少排放,再淨零排放」為推動策略。主推措施如下:(1)加速產業設備汰舊更新:包括製程改善與設備汰舊更新、廢熱與廢冷回收技術應用,並逐漸導入新設備及創新節能技術。(2)節能與其數位化:包括建置智慧化能源管理系統、導入智慧化能源監控系統、以數位管理技術減少CO2e排放。短期以擴大使用天然氣及生質燃料為主,長期則朝百分百使用綠電及無碳能源應用等。主推三項措施如下:(1)天然氣:擴大一般鍋爐使用天然氣、推動汽電鍋爐使用天然氣、天然氣+碳捕捉封存、購置碳中和天然氣。(2)生質能:包括擴大水泥業及造紙業生質燃料使用。(3)綠電:鼓勵企業實踐RE100目標。 本公司生技事業部採燃柴油改燃天然氣鍋爐、加裝變頻器及小型空壓機等節能措施;休憩事業部採更新LED照明設備及更新節能空調設備等節能措施;與精農事業部採加溫設備增設熱泵系統等策略以獲得節能與降低溫室氣體排放之財務機會。 |
| 策略因應財務影響說明 |
| 實施機會1【氣候機會】使用低碳能源及提高能源效率的對策為本公司以生技事業部採燃柴油改燃天然氣鍋爐、加裝變頻器及小型空壓機等節能措施;休憩事業部採更新LED照明設備及更新節能空調設備等節能措施;與精農事業部採加溫設備增設熱泵系統降低能源成本。整體而言,本機會於短、中、長期每年將使得本公司成本減少。各期間投資活動與營運活動之現金流出將由台糖公司自有資金支付,不影響營運且無現金流量風險。預計對籌資可得性與資金成本無重大影響。 |
機會2:【氣候機會】參與碳交易市場
| 機會情境與策略因應說明 |
台灣碳權交易進入新時代,2024年10月2日第一批國內減量專案額度上架,每公噸減量專案額度售價最高新臺幣4,000元、最低2,500元,遠遠高出碳費起徵價300元/公噸CO2e。環境部指出,目前提出申請且已上架的減量專案額度均採定價交易方式進行,計有中鋼公司鋼胚熱進爐節能抵換專案、台北101大樓停車場採用高效率光源、漢寶農業再生能源專案、漢寶農畜產第三期污水場沼氣發電計畫、奇美實業天然氣替代重油抵換專案以及漢程客運電動公車抵換專案等6個專案,總上架額度為6,080公噸CO2e,價格每公噸減量專案額度介於2,500~4,000元。環境部2023年依氣候法發布「溫室氣體自願減量專案管理辦法」以接續抵換專案,除依據過去實施抵換專案經驗以及國際審議原則外,同時簡化行政程序以提升效率並兼顧減量成效品質。截至2025年4月,自願減量專案申請已有16案註冊通過。。為使減量額度可提供給事業作為溫室氣體增量抵換或扣除碳費使用,環境部2024年7月1日發布「減量額度交易拍賣及移轉管理辦法」,並於同年9月正式委託碳交所建置「國內減量額度交易平台」,辦理減量額度交易及拍賣業務,完備我國碳定價機制。 本公司以二林案之森林碳匯與投入沼氣類型之自願減量專案申請研究案作為獲得財務機會之策略。 |
| 策略因應財務影響說明 |
| 實施機會2【氣候機會參與碳交易市場】的對策為本公司以森林碳匯及沼氣減量額度切入碳交易市場,雖然初期將增加研究費與人事費用等成本,但可帶來銷售減量額度的收入,預計每公噸減量額度價格為300~320元。整體而言,本機會於短、中期將每年微幅減少本公司獲利。2031年起,預計每公噸減量額度價格為1,200元,長期於2034、2037及2040年將每年增加獲利。各期間無資本支出之投資活動現金流出,營運活動之現金流出將由台糖公司自有資金支付,不影響營運且無現金流量風險。 |
機會3:【氣候機會】進入新市場
| 機會情境與策略因應說明 |
為推廣再生能源利用,增進能源多元化,改善能源結構,降低溫室氣體排放,改善環境品質,帶動相關產業及增進國家永續發展,台灣2009年通過「再生能源發展條例」,2017年通過「再生能源憑證實施辦法」。再生能源:指太陽能、生質能、地熱能、海洋能、風力、非抽蓄式水力所產生之能源,或其他經中央主管機關認定可永續利用之能源,其中生質能指農林植物、沼氣及國內有機廢棄物直接利用或經處理所產生之能源。再生能源憑證指核發單位辦理再生能源發電設備查核及發電量查證後所核發之憑證,申請人發電設備經憑證中心現場查核符合規定者,發給申請人憑證設備查核報告,准予發電設備登錄為憑證設備。獨立型直供、自發自用之憑證電量自發電設備查核符合之日起開始累計,憑證讓與,以單張憑證為單位,受讓人應先取得憑證中心平台帳號,由讓與人以電子方式向憑證中心提出申請,並檢附讓與申請書及讓與文件供憑證中心登錄;憑證中心得揭露讓與相關資訊於憑證中心平台。 依「再生能源憑證實施辦法」,本公司善化糖廠與虎尾糖廠之農廢生質能發電設施可申請再生能源憑證,為本公司進入再生能源憑證交易新市場之策略。 |
| 策略因應財務影響說明 |
| 實施機會3【氣候機會】進入新市場的對策為本公司善化糖廠與虎尾糖廠之農廢生質能發電設施可申請再生能源憑證,雖然初期將增加顧問費、申請行政費用等成本,但可帶來銷售生質能綠電憑證的收入,預計1張綠電憑證價格為3,000元。整體而言,本機會將於2025年起,在短、中、長期為本公司每年增加獲利。各期間無資本支出之投資活動現金流出,費用支出之現金流出將由台糖公司自有資金支付,不影響營運且無現金流量風險。 |
機會5:【氣候機會】參與再生能源項目
| 機會情境與策略因應說明 |
為因應國際減碳趨勢、提升我國能源自主及改善民眾生活環境品質,政府自2016年5月啟動能源轉型,以「減煤、增氣、非核、展綠」為發展方向,完整擘劃我國再生能源發展路徑及策略,明訂2025年再生能源裝置容量29GW(10億瓦)之政策目標,以太陽光電(20GW)及離岸風電(5.6GW)為推動主軸,同時積極布局前瞻能源發展(如地熱、生質能、海洋能、氫能等),另分別於2019年及2023年修正《再生能源發展條例》,優化推動法制環境,以確保電力穩定供應,兼顧降低空污及減碳,加速我國達成淨零轉型願景。為落實能源轉型,近年來在政府偕同民間全力多元化開發再生能源下,於穩定供電、綠電建置及空污改善方面已有相當成果。未來將持續透過已完整規劃之各類再生能源達標路徑,極大化發展光電場域、離岸風力及前瞻能源等綠電,同時搭配如多元儲能、強化電網韌性等措施,以如期如質完成2025年29GW之政策目標,逐步達成能源轉型。 本公司以出租土地向太陽能光電合作廠商所收取開發權利金收益(租金)+經營權利金(分潤)及太陽光電躉售收入(含自建+合建)為進入再生能源市場之策略。 |
| 策略因應財務影響說明 |
| 實施機會5【氣候機會】參與再生能源項目的對策為本公司出租土地向太陽能光電合作廠商所收取開發權利金收益與太陽光電躉售收入(含自建+合建),雖然將增加地價稅、人事成本、合建分潤、自建折舊與維護成本等成本,但可帶來租金及開發權利金收益(租金)、經營權利金(分潤)及太陽光電躉售的收入。整體而言,將光電每年衰退1%考量進去,本機會將於2024年起,在短、中、長期為本公司每年增加獲利。費用支出之現金流出將由台糖公司自有資金支付,不影響營運且無現金流量風險。 |






